URBANSCAPETW
。台灣都市城鎮形貌。www.archi.com.tw。建築攝取網。建築電子報。建築脈動。建築志事。
網頁
政府計畫
國土空間
永續發展
公共建設
區域城鄉
交通運輸
產創文教
地方施政
關於我們
2021-11-01
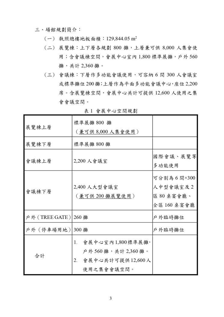
【臺中市】臺中國際會展中心執行情形專案報告(110年10月22日)
臺中市議會第
3
屆第
6
次定期會
臺中國際會展中心執行情形專案報告
(110
年10
月22
日)
0
沒有留言:
張貼留言
較新的文章
較舊的文章
首頁
訂閱:
張貼留言 (Atom)
沒有留言:
張貼留言